
Upon receipt of the assembled Shack and Preamp PCBs from the manufacturer, simple preliminary testing should be performed. This should include the absence of shorts on the power supply input and the output of the 7805 LDO. The board will already have been flying probe tested at manufacture and physically examined after all components were soldered but one more test after delivery is good insurance.
Once there is confidence that everything is OK with the Shack and PreampB PCBs, 12VDC power can be applied to the Shack PCB and 8V output voltage measured and the adjustment set for 8V. If possible it is a good idea to provide the 12VDC from a current limited bench power supply as extra insurance. Normally PreampB current should be no more than .5A and PreampB so setting a current limit point slightly higher than this will ensure that if something has gone wrong, excessive current can't flow and damage a component.
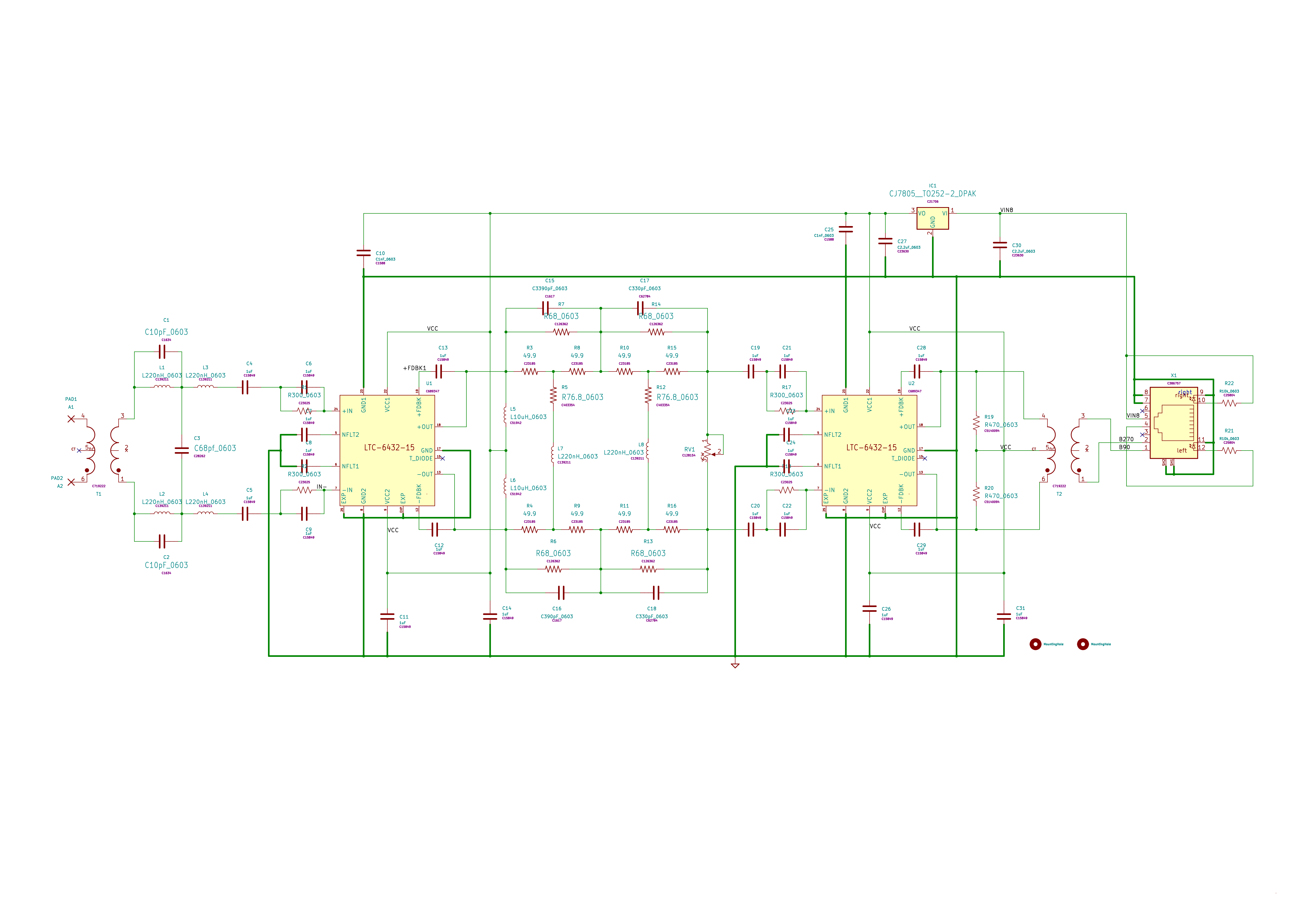
AssemblyRF testing is best done using a scalar or vector network analyzer such as the nanoVNA. These are 50 ohm unbalanced measurement devices and since the preamps have balanced inputs and outputs a 1:2 transformer such as the Mini-Circuits T2-1 is useful to create a differential 100 ohm test environment. As an alternative, the binocular core from a 300:75 ohm FM/TV transformer can be rewound with 3:2 turns. These measurements are not meant to be precise, only functional so the impedance error is not critical.
Noise testing is best done with a spectrum analyzer (SA) or broadband SDR having continuous coverage of .01 - 30 MHz. Either a TinySA or a KiwiSDR works fine for this. Broadband sweep is important since it can identify problems that wouldn't be obvious with banded ham-band-only receivers.
Rough gain measurement should show on the order of 10 dB gain for PreampA and around 20 dB for PreampB. PreampA should show relatively flat gain while PreampB's upward gain shaping should be obvious.
Because the preamps are both fixed gain, when used with a calibrated SA or SDR both the total gain and noise relative to the antenna connections is determinate. Both have spectral shaping that will affect the measured response as well as the final response when used in the intended dipole or traveling wave antenna system. The PreampA system can be modeled from theoretical antenna impedance however PreampB which uses the LoE is poorly defined. The transfer function from its radiation resistance to the preamp output is less well known due to the variability in the type of soil over which it lies.
|
||||
Item Description |
Provider |
Source Code |
Notes |
Approximate Material Cost(1 pc. excludes setup fees and shipping) |
Assembled PreampB PCB |
Download PreampB Kit Files |
Download PreampB Source Files |
US$40 | |
Thermal Padding
|
Mouser |
US$7 |
||
Enclosure 3/4" PVC Electrical box tee |
Amazon |
Available in North America, substitution may be required elsewhere | US$16 | |